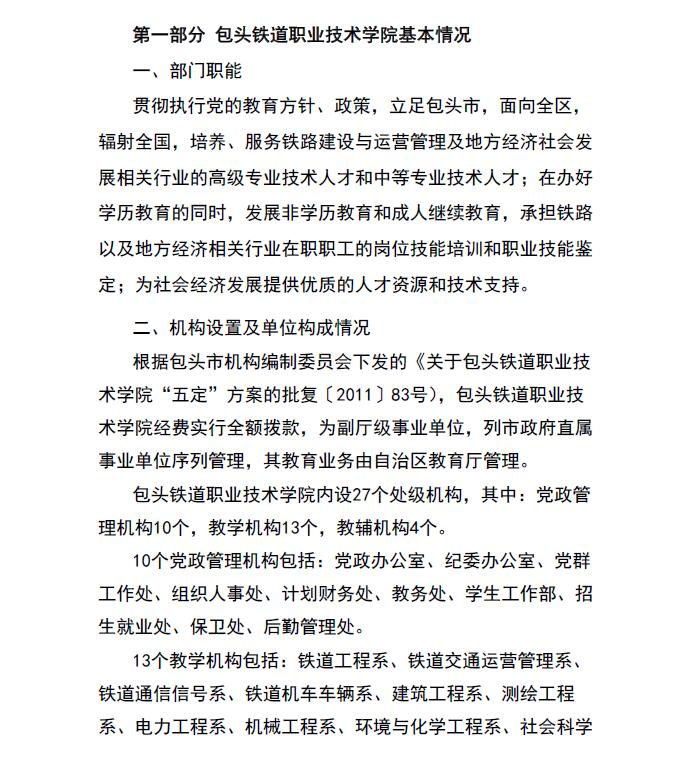
首页
学院概况
学院简介
校徽校训
现任领导
历史沿革
机构导航
党政机构
教学单位
教辅部门
党建引领
党务政务
纪律检查
组织统战
宣传文化
教育家精神万里行
双高建设
师资队伍
教学科研
教学工作
科研产业处
铁道工程系
铁道交通运营管理系
铁道通信信号系
铁道机车车辆系
建筑工程系
机械工程系
基础教学部
体育教学部
宣传统战部
内蒙轨道交通研究所
人才培养
学生工作处
共青团工作
创新创业
招生就业
招生信息
就业信息
合作交流
合作办学
国际交流
职教集团
校园服务
安全管理处
后勤保障
图书馆
计划财务处
接诉即办
快速导航
首页
学院概况
机构导航
党建引领
教育家精神万里行
教学科研
人才培养
招生就业
合作交流
校园服务
当前位置:
首页
>>
校园服务
>> 正文
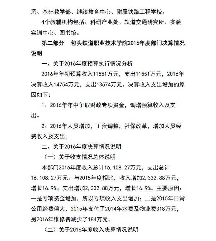
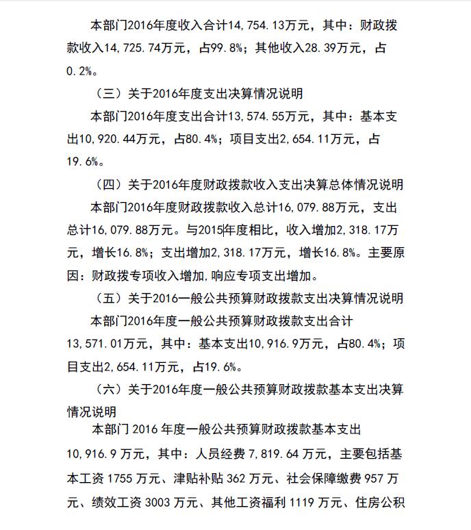
预决算公开
包头铁道职业技术学院2016年决算公开
发布时间:2017-09-25 00:00:00
发布来源:
点击次数:
01170731.xls
上一条:
包头铁道职业技术学院2018年预算公开
下一条:
包头铁道职业技术学院2017年预算公开
【
关闭
】